服务热线
13280093562
热门搜索:讲师 课程
服务热线
13280093562
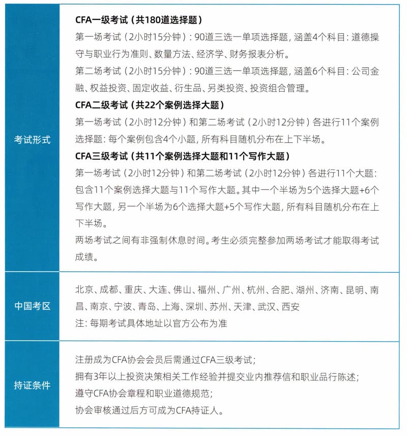
《CFA-特许金融分析师》项目

《CFA-特许金融分析师》项目

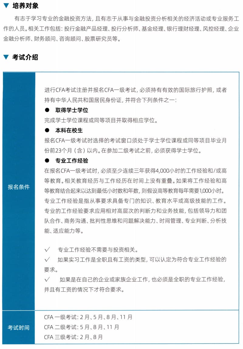
CFA(Chartered Financial Analyst)特许金融分析师,是美国CFA Institute(特许金融分析师协会)组织推广的一种职业称号,是全球投资业里最为严格与含金量极高的资格认证,被称为金融第一考的考试,为全球投资业在道德操守、专业标准及知识体系等方面设立了规范与标准。《金融时报》杂志于2006年将CFA专业资格比喻成投资专才的“黄金标准”。CFA已经成为越来越多金融机构衡...
分享至:
立即咨询 在线咨询

电话咨询

客服电话: 13280093562

电话咨询

微信扫一扫

微信咨询

qq咨询

客服qq: 3877689842

在线咨询

手机访问扫一扫

访问手机站