服务热线
13280093562
热门搜索:讲师 课程
服务热线
13280093562
《FPP-养老规划师》项目

《FPP-养老规划师》项目

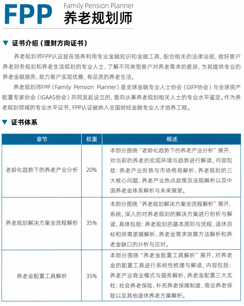
养老规划师FPP认证旨在培养利用专业金融知识和金融工具,配合相关的法律法规,做好客户养老财务规划和养老生活规划的专业人士,了解不同类型客户对养老需求的差异,为其提供专业的养老金融服务,助力客户实现优雅、有品质的养老生活。 养老规划师FPP(Family Pension Planner)是全球金融专业人士协会(GIFP协会)与全球资产配置专家协会(iGAAS协会)共同发起设立的,面向从事养老规划相关...
分享至:
立即咨询 在线咨询

电话咨询

客服电话: 13280093562

电话咨询

微信扫一扫

微信咨询

qq咨询

客服qq: 3877689842

在线咨询

手机访问扫一扫

访问手机站