服务热线
13280093562
热门搜索:讲师 课程
服务热线
13280093562
《证券从业人员职业资格考试》项目

《证券从业人员职业资格考试》项目

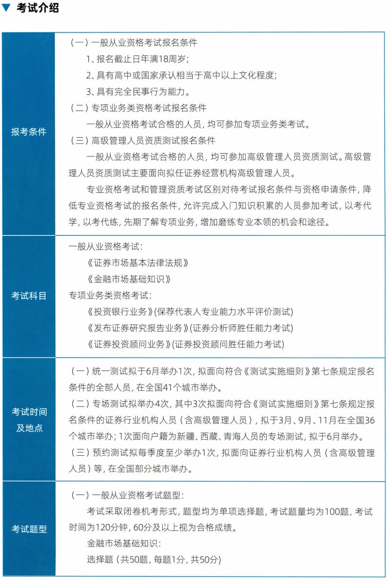
证券从业考试分为一般从业资格考试、专项业务类资格考试和管理类资格考试,通过一般从业资格考试后就可以报考专项类和管理资质考试。专项业务类资格考试是专业资格考试,主要测试考生是否具备从事证券业务所必备的专业知识、专业技能和专业操守。管理类资格考试是管理资质测试,主要测试考生是否掌握在证券经营机构履行经营管理所必备的管理流程和管理标准。
分享至:
立即咨询 在线咨询

电话咨询

客服电话: 13280093562

电话咨询

微信扫一扫

微信咨询

qq咨询

客服qq: 3877689842

在线咨询

手机访问扫一扫

访问手机站